Event Abstraction, Event Sequencing and Pattern repetition
by Edson Tirelli
All,
For the next Drools release we intend to add support to event
abstraction, event sequencing, pattern repetition and related features. A
draft proposal can be found in the following link:
https://community.jboss.org/wiki/EventSequencing
I opened a JIRA to centralize feedback for future reference:
https://issues.jboss.org/browse/JBRULES-3514
Feedback is welcome on the above ticket. I would like to minimize e-mail
feedback as that ends up lost in time.
Individual features will be implemented in sub-tickets of the above
master ticket.
I am starting to refine the draft and will start the design asap, so the
sooner you send me feedback, the more likely it will be included in the
final release.
Thanks,
Edson
--
Edson Tirelli
JBoss Drools Core Development
JBoss by Red Hat @ www.jboss.com
13 years, 10 months
2nd CFP - 6th Int. Workshop on Event-Driven Business Process Management (edBPM12)
by Adrian Paschke
[ our apologies should you receive this message more than one time ]
6th Int. Workshop on Event-Driven Business Process Management (edBPM12)
collocated with BPM 2012
Tallinn, Estonia, 3-7 September 2012
http://icep-edbpm12.fzi.de/
++++ SUBMISSION DEADLINE - JUNE 1st +++++
Workshop Themes
--------------------------
Authors are invited to submit novel contributions in the prior described
problem domain.
* Event-driven BPM: Concepts
o Role of event processing in BPM
o Business Events: types and representation
o Event stream processing in business processes
o Data- and event-driven business processes
o Evaluation/ROI of event-driven BPM
o Event-driven SOA
o EDA and BPM
o Real/time awareness in BPM
o Context in BPM
* Design-time CEP and BPM
o Modelling languages, notations and methods for event-driven BPM
o Event Patterns: Definition / Creation / Representation /
Learning
o BPMN and event processing
o Modelling unknown/similar events in business processes
o Modelling events in human-oriented tasks
o Semantics/Ontologies for event-driven BPM
o Publish/subscription mechanism and process modelling
* Run-time CEP and BPM
o Event pattern detection
o BPEL and event processing
o Reasoning about unknown/similar events
o Distributed event processing
o Dynamic workflows
o Ad-hoc workflows
* Applications/Use cases for event-driven BPM
o Event-driven monitoring/BAM
o Event-driven SLA monitoring
o Domains: Logistics, Automotive, .
o Event processing and Internet of Services
Important Dates
--------------------------
Deadline paper submissions: 1 June 2012
Notification of acceptance: 2 July 2012
Camera-ready papers: 30 July 2012
Workshops: 3 September 2012
Submission
--------------------------
The following types of submission are solicited:
- Long paper submissions, describing substantial contributions of novel
ongoing work. Long papers should be at most 12 pages long.
- Short paper submissions, describing work in progress. These papers should
be at most 6 pages long.
- Use case submission, describing results from an edBPM use case. These
papers should be at most 4 pages long.
Papers should be submitted in the new LNBIP format
(http://www.springer.com/computer/lncs?SGWID=0-164-6-791344-0). Papers have
to present original research contributions not concurrently submitted
elsewhere. The title page must contain a short abstract, a classification of
the topics covered, preferably using the list of topics above, and an
indication of the submission category (Long Paper/ Short Paper). Accepted
paper will be published in the joint workshops proceeding (Springer).
For submission, please visit
http://www.easychair.org/conferences/?conf=edbpm12.
Organizing Committee
--------------------------
Nenad Stojanovic
FZI - Research Center for Information Technologies at the University of
Karlsruhe, Germany.
nstojano (at) fzi dot de
Opher Etzion
IBM Research Lab in Haifa
OPHER (at) il dot ibm dot com
Adrian Paschke
Corporate Semantic Web, Free University Berlin, Germany and RuleML Inc.,
Canada
paschke (at) inf dot fu-berlin dot de
Christian Janiesch
Karlsruhe Institute of Technology (KIT)
Christian.Janiesch (at) kit dot edu
--
Empfehlen Sie GMX DSL Ihren Freunden und Bekannten und wir
belohnen Sie mit bis zu 50,- Euro! https://freundschaftswerbung.gmx.de
13 years, 10 months
can't put the formula in Guvnor 5.4
by zeeshan khan
Hi Team !
Since yesterday only I started learning Drools with the help of
Google and *JBOSS DROOLS BUSINESS RULES pdf file*. I faced many problems to
understand the concept but now its going smooth. But the problem is
the *version
of PDF file of the book* and the *Govener version*. *Its quite different*.
I request you all to please provide me the latest version of PDF as I am
unable to find on net. The problem I am facing is to put the formula as
given in the screen shot in the book.
I am unable to put the *formula* as described in JBOSS DROOLS
BUSINESS RULES pdf file on page no. 102.....the formula is *salesValue-10
as the box is not capable of taking cahracters. *It is taking only integer.
Thanks in Advance for all the help and material !!!!
13 years, 11 months
Help
by Olfa h
good morning,
can you help me to install drools ( for windows)
thanks
13 years, 11 months
Drools 5.4: Artificial Intelligence, A Little History
by Mark Proctor
please vote up:
http://www.dzone.com/links/drools_54_artificial_intelligence_a_little_his...
-----copied from website link-----
As part of the 5.4 release, going out the door as we speak, I updated
the intro docs. I have tried to give a wider understanding of the field
and scope of work. Here is a copy. I'll try and improve the sections
over future releases, I ran out of time and the later sections are
little rushed and thin. I'm not the best of writers, so please have
patience, all contributions welcome :)
*A Little History*
Over the last few decades artificial intelligence (AI) became an
unpopular term, with the well know "AI Winter"
<http://en.wikipedia.org/wiki/AI_winter>. There were large boasts from
scientists and engineers looking for funding, that never lived up to
expectations along with many failed projects. Thinking Machines
Corporation <http://en.wikipedia.org/wiki/Thinking_Machines_Corporation>
and the 5th Generation Computer
<http://en.wikipedia.org/wiki/Fifth-generation_computer> (5GP) project
probably exemplify best the problems at the time.
Thinking Machines Corporation was one of the leading AI firms in 1990,
it had sales of nearly $65 million. Here is quote from it's brochure:
"Some day we will build a thinking machine. It will be a truly
intelligent machine. One that can see and hear and speak. A machine that
will be proud of us."
Yet 5 years later it filed for Chapter 11. inc.com has a fascinating
article titled "The Rise and Fall of Thinking Machines"
<http://www.inc.com/magazine/19950915/2622.html>. The article covers the
growth of the industry and how a cosy relationship with Thinking
Machines and DARPA <http://en.wikipedia.org/wiki/DARPA> over heated the
market, to the point of collapse. It explains how and why commerce moved
away from AI and towards more practical number crunching super computers.
The 5th Generation Computer project was a 400mill USD project in Japan
to build a next generation computer. Valves was first, transistors was
second, integrated circuits was third and finally microprocessors was
fourth. This project spurred an "arms" race with the UK and USA, that
caused much of the AI bubble. The 5GP would provide massive multi-cpu
parallel processing hardware along with powerful knowledge
representation and reasoning software via Prolog; a type of expert
system. By 1992 the project was considered a failure and cancelled. It
was the largest and most visible commercial venture for Prolog, and many
of the failures are pinned on the problems trying to run a logic based
programming language concurrently on multi cpu hardware with effective
results. Some believe that the failure of the 5GP project tainted Prolog
and resigned it academia, see "Whatever Happened to Prolog"
<http://www.dvorak.org/blog/whatever-happened-to-prolog/> by John C. Dvorak.
However while research funding dried up and the term AI became less
used, many green shoots where planted and continued more quietly under
discipline specific names: cognitive systems, machine learning,
intelligent systems, knowledge representation and reasoning. Offshoots
of these then made their way into commercial systems, such as expert
systems in the Business Rules Management System (BRMS) market.
Imperative, system based languages, languages such as C, C++, Java and
.Net have dominated the last 20 years. Enabled by the practicality of
the languages and ability to run with good performance on commodity
hardware. However many believe there is renaissance undergoing in the
field of AI, spurred by advances in hardware capabilities and AI
research. In 2005 Heather Havenstein authored "Spring comes to AI
winter"
<http://www.computerworld.com/s/article/99691/Spring_comes_to_AI_winter>
which outlines a case for this resurgence, which she refers to as a
spring. Norvig and Russel dedicate several pages to what factors allowed
the industry to over come it's problems and the research that came about
as a result:
"Recent years have seen a revolution in both the content and the
methodology of work in artificial intelligence. It is now more common to
build on existing theories than to propose brand-new ones, to base
claims on rigorous theorems or hard experimental evidence rather than on
intuition, and to show relevance to real-world applications rather than
toy examples." (Artificial Intelligence : A Modern Approach.)
Computer vision, neural networks, machine learning and knowledge
representation and reasoning (KRR) have made great strides in become
practical in commercial environments. For example vision based systems
can now fully map out and navigate their environments with strong
recognition skills, as a result we now have self driving cars about to
enter the commercial market. Ontological research, based around
description logic, has provided very rich semantics to represent our
world. Algorithms such as the tableaux algorithm have made it possible
to effectively use those rich semantics in large complex ontologies.
Early KRR systems, like Prolog in 5GP, were dogged by the limited
semantic capabilities and memory restrictions on the size of those
ontologies.
*Knowledge Representation and Reasoning *
In A Little History talks about AI as a broader subject and touches on
Knowledge Representation and Reasoning (KRR) and also Expert Systems,
I'll come back to Expert Systems later.
KRR is about how we represent our knowledge in symbolic form, i.e. how
we describe something. Reasoning is about how we go about the act of
thinking using this knowledge. System based languages, like Java or C+,
have classification systems, called Classes, to be able to describe
things, in Java we calls these things beans or instances. However those
classification systems are limited to ensure computational efficiency.
Over the years researchers have developed increasingly sophisticated
ways to represent our world, many of you may already have heard of OWL
(Web Ontology Language). Although there is always a gap between what we
can be theoretically represented and what can be used computationally in
practically timely manner, which is why OWL has different sub languages
from Lite to Full. It is not believed that any reasoning system can
support OWL Full. Although Each year algorithmic advances try and narrow
that gap and improve expressiveness available to reasoning engines.
There are also many approaches to how these systems go about thinking.
You may have heard of discussions comparing the merits of forward
chaining, which is reactive and data driven, or backward chaining, which
is passive and query driven. Many other types of reasoning techniques
exists, each of which enlarges the scope of the problems we can tackle
declaratively. To list just a few: imperfect reasoning (fuzzy logic,
certainty factors), defeasible logic, belief systems, temporal reasoning
and correlation. Don't worry if some of those words look alien to you,
they aren't needed to understand Drools and are just there to give an
idea of the range of scope of research topics; which is actually far
more extensive than this small list and continues to grow as researches
push new boundaries.
KRR is often refereed as the core of Artificial Intelligence Even when
using biological approaches like neural networks, which model the brain
and are more about pattern recognition than thinking, they still build
on KRR theory. My first endeavours with Drools were engineering
oriented, as I had no formal training or understanding of KRR. Learning
KRR has allowed me to get a much wider theoretical background. Allowing
me to better understand both what I've done and where I'm going, as it
underpins nearly all of the theoretical side to our Drools R&D. It
really is a vast and fascinating subject that will pay dividends for
those that take the time learn, I know it did and still does for me.
Bracham and Levesque have written a seminal piece of work, called
"Knowledge Representation and Reasoning" that for anyone wanting to
build strong foundations is a must read. I would also recommend the
Russel and Norvig book "Artificial Intelligence, a modern approach"
which also covers KRR.
*Rule Engines and Production Rule Systems*
We've now covered a brief history of AI and learnt that the core of AI
is formed around KRR. We've shown than KRR is vast and fascinating
subject which forms the bulk of the theory driving Drools R&D.
The rule engine is the computer program that delivers KRR functionality
to the developer. At a high level it has three components:
* Ontology
* Rules
* Data
As previous mentioned the ontology is the representation model we use
for our "things". It could be a simple records or Java classes or full
blown OWL based ontologies. The Rules do the reasoning and facilitate
thinking. The distinction between rules and ontologies blurs a little
with OWL based ontologies, who's richness is rule based.
The term rule engine is quite ambiguous in that it can be any system
that uses rules, in any form, that can be applied to data to produce
outcomes. This includes simple systems like form validation and dynamic
expression engines. The book "How to Build a Business Rules Engine
(2004)" by Malcolm Chisholm exemplifies this ambiguity. The book is
actually about how to build and alter a database schema to hold
validation rules. The book then shows how to generate VB code from those
validation rules to validate data entry. Which while very valid, it is
very different to what we talking about so far.
Drools started life as a specific type of rule engine called a
production rule system (PRS) and was based around the Rete algorithm.
The Rete algorithm, developed by Charles Forgey in 1979, forms the brain
of a Production Rules System and is able to scale to a large number of
rules and facts. A Production Rule is a two-part structure: the engine
matches facts and data against Production Rules - also called
Productions or just Rules - to infer conclusions which result in actions.
when
<conditions>
then
<actions>;
The process of matching the new or existing facts against Production
Rules is called pattern matching, which is performed by the inference
engine. Actions execute in response to changes in data, like a database
trigger; we say this is a data driven approach to reasoning. The actions
themselves can change data, which in turn could match against other
rules causing them to fire; this is referred to asforward chaining
Drools implements and extends the Rete algorithm;. The Drools Rete
implementation is called ReteOO, signifying that Drools has an enhanced
and optimized implementation of the Rete algorithm for object oriented
systems. Our more recent work goes well beyond Rete. Other Rete based
engines also have marketing terms for their proprietary enhancements to
Rete, like RetePlus and Rete III. Th e most common enhancements are
covered in "Production Matching for Large Learning Systems (Rete/UL)"
(1995) by Robert B. Doorenbos. Leaps used to be provided but was retired
as it became unmaintained, the good news is our research is close to
producing an algorithm that merges the benefits of Leaps with Rete.
The Rules are stored in the Production Memory and the facts that the
Inference Engine matches against are kept in the Working Memory. Facts
are asserted into the Working Memory where they may then be modified or
retracted. A system with a large number of rules and facts may result in
many rules being true for the same fact assertion; these rules are said
to be in conflict. The Agenda manages the execution order of these
conflicting rules using a Conflict Resolution strategy.
<http://3.bp.blogspot.com/-vWa8Xb6vQwM/T6nHhPwGfiI/AAAAAAAAAug/dqMpgCGhDqc...>
*Hybrid Reasoning Systems*
You may have read discussions comparing the merits of forward chaining
(reactive and data driven) or backward chaining(passive query). Here is
a quick explanation of these two main types of reasoning.
Forward chaining is "data-driven" and thus reactionary, with facts being
asserted into working memory, which results in one or more rules being
concurrently true and scheduled for execution by the Agenda. In short,
we start with a fact, it propagates and we end in a conclusion.
<http://2.bp.blogspot.com/-VpcT8CsFVvI/T6nHI4nXNZI/AAAAAAAAAuI/Z8ym04qHZ0c...>
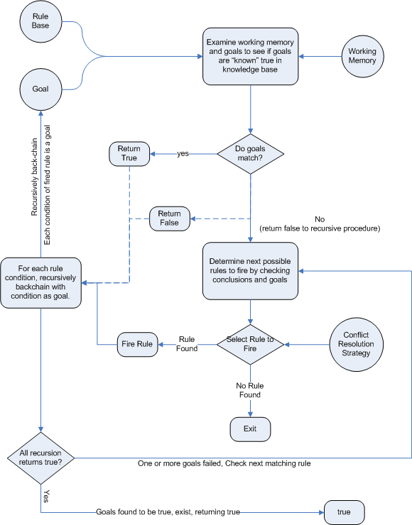
Backward chaining is "goal-driven", meaning that we start with a
conclusion which the engine tries to satisfy. If it can't it then
searches for conclusions that it can satisfy; these are known as
subgoals, that will help satisfy some unknown part of the current goal.
It continues this process until either the initial conclusion is proven
or there are no more subgoals. Prolog is an example of a Backward
Chaining engine. Drools can also do backward chaining, which we refer to
as derivation queries.
<http://1.bp.blogspot.com/-K4Cy7TxxFJQ/T6nHQh0iVSI/AAAAAAAAAuQ/jvDqKhrYIgc...>
Historically you would have to make a choice between systems like OPS5
(forward) or Prolog (backward). Now many modern systems provide both
types of reasoning capabilities. There are also many other types of
reasoning techniques, each of which enlarges the scope of the problems
we can tackle declaratively. To list just a few: imperfect reasoning
(fuzzy logic, certainty factors), defeasible logic, belief systems,
temporal reasoning and correlation. Modern systems are merging these
capabilities, and others not listed, to create hybrid reasoning systems
(HRS).
While Drools started out as a PRS, 5.x introduced Prolog style backward
chaining reasoning as well as some functional programming styles. For
this reason HRS is now the preferred term when referring to Drools, and
what it is.
Drools current provides crisp reasoning, but imperfect reasoning is
almost ready. Initially this will be imperfect reasoning with fuzzy
logic, later we'll add support for other types of uncertainty. Work is
also under way to bring OWL based ontological reasoning, which will
integrate with our traits system. We also continue to improve our
functional programming capabilities.
*Expert Systems*
You will often hear the terms expert systems used to refer to production
rule systems or Prolog like systems. While this is normally acceptable,
it's technically wrong as these are frameworks to build expert systems
with, and not actually expert systems themselves. It becomes an expert
system once there is an ontological model to represent the domain and
there are facilities for knowledge acquisition and explanation.
Mycin is the most famous expert system, built during the 70s. It is
still heavily covered in academic literature, such as the recommended
book "Expert Systems" by Peter Jackson.
<http://1.bp.blogspot.com/-LJouA2Bc8ow/T6nG9Y18NoI/AAAAAAAAAuA/CbZIhdW-zko...>
*Recommended Reading*
*General AI, KRR and Expert System Books*
For those wanting to get a strong theoretical background in KRR and
expert systems, I'd strongly recommend the following books. "Artificial
Intelligence: A Modern Approach" is must have, for anyone's bookshelf.
* Introduction to Expert Systems
o Peter Jackson
* Expert Systems: Principles and Programming
o Joseph C. Giarratano, Gary D. Riley
* Knowledge Representation and Reasoning
o Ronald J. Brachman, Hector J. Levesque
* Artificial Intelligence : A Modern Approach.
o Stuart Russell and Peter Norvig
<http://1.bp.blogspot.com/-MxwC6sGAonk/T6nGt3cUUmI/AAAAAAAAAtw/T2fooYHJLEM...>
*Papers*
Here are some recommended papers that cover some interesting areas in
rule engine research.
* Production Matching for Large Learning Systems : Rete/UL (1993)
o Robert B. Doorenbos
* Advances In Rete Pattern Matching
o Marshall Schor, Timothy P. Daly, Ho Soo Lee, Beth R. Tibbitts
(AAAI 1986)
* Collection-Oriented Match
o Anurag Acharya and Milind Tambe (1993)
* The Leaps Algorithm (1990)
o Don Battery
* Gator: An Optimized Discrimination Network for Active Database Rule
Condition Testing (1993)
o Eric Hanson , Mohammed S. Hasan
*Drools Books*
There are currently three Drools books, all from Packt Publishing.
* JBoss Drools Business Rules
o Paul Brown
* Drools JBoss Rules 5.0 Developers Guide
o Michali Bali
* Drools Developer's Cookbook
o Lucas Amador
<http://2.bp.blogspot.com/-aXE48hRa38Y/T6nG0-4ASXI/AAAAAAAAAt4/qJL-BiWI6dg...>
13 years, 11 months
Drools 5.4.0 final - documentation being completed
by Wolfgang Laun
On 08/05/2012, Michael Anstis <michael.anstis(a)gmail.com> wrote:
> I suspect this week... the final documentation is being completed and then
> the build will commence.
"Expert" section 5.9, Query, is badly in need of a review, as
currently can be seen on
http://docs.jboss.org/drools/release/5.4.0.CR1/drools-expert-docs/html_si...
=*=
<p>Support for positional syntax ...
(1) It's not clear why a declare + @position is shown here, without
any explanation how this relates to a query.
(2) By default the the declared type => omit 2nd 'the'
=*=
Inheritence of classes is supported, but not interfaces of methods yet. =>
(3) Inheritance
(4) "...but not interfaces of methods yet." ???
=*=
Positional and mixed positional/named type is supported.???
=*=
Literal expressions can passed as => can be passed
=*=
Here s an example => Here is
=*=
you will not received => not receive
=*=
not an alternative instanceof Variable => instance of
13 years, 11 months